bevictor伟德官网·(中国)唯一官方网站
bevictor伟德官网
智慧校园
VPN系统
首页
关于我们
bevictor伟德官网简介
组织机构
党群工作
党建工作
工会
团队队伍
教授
副教授
讲师
助教
兼职导师
荣休教师
人才培养
教学活动
专业建设
优秀员工
学术科研
大音讲堂
科研活动
员工工作
员工管理
共青团工作
人才招聘
关工委工作
艺术实践
合作交流
首页
关于我们
bevictor伟德官网简介
组织机构
党群工作
党建工作
工会
团队队伍
教授
副教授
讲师
助教
兼职导师
荣休教师
人才培养
教学活动
专业建设
优秀员工
学术科研
大音讲堂
科研活动
员工工作
员工管理
共青团工作
人才招聘
关工委工作
艺术实践
合作交流
首页
通知公告
通知公告
返回
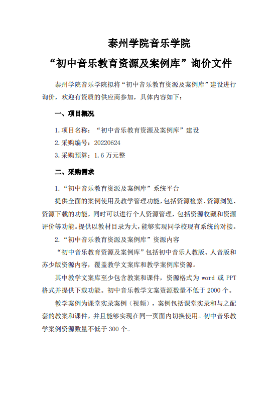
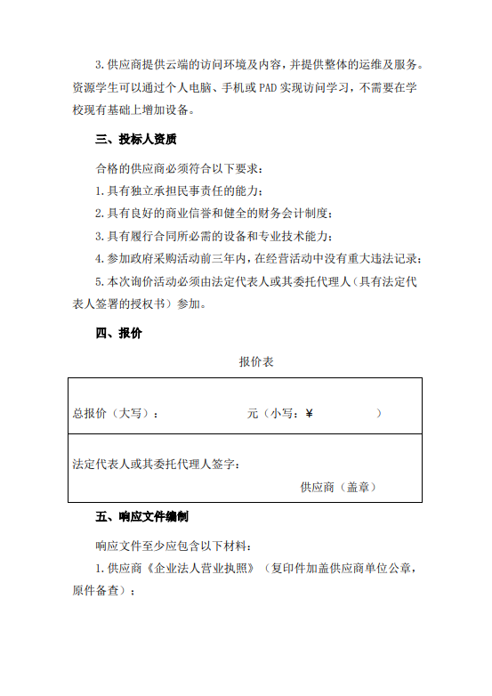
bevictor伟德官网“初中音乐教育资源及案例库”询价文件
发布日期:2022-06-24
查看:
674